大家好,今天给各位分享疫情援助意大利应该的一些知识,其中也会对疫情意大利向我国捐赠了吗进行解释,文章篇幅可能偏长,如果能碰巧解决你现在面临的问题,别忘了关注本站,现在就马上开始吧!
中国援助欧洲疫情哪些国家
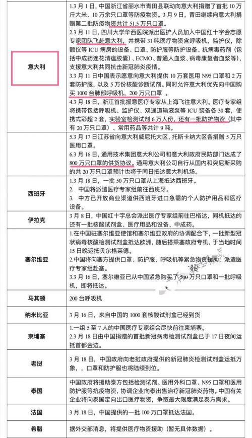
〖壹〗、中国援助了欧洲疫情中的意大利、法国、西班牙、希腊、塞尔维亚、白俄罗斯、俄罗斯、哈萨克斯坦等国家。以下是关于中国援助欧洲疫情国家情况的详细解主要援助国家:意大利:中国是最早向意大利提供医疗援助的国家之一,包括派遣医疗专家组、捐赠医疗物资等。
〖贰〗、日本:作为邻国,中国和日本在疫情期间相互支持,中国向日本提供了医疗物资等援助。韩国:同样作为亚洲的重要国家,中国也向韩国提供了疫情防控物资和技术支持。泰国、马来西亚、印尼、哈萨克斯坦、巴基斯坦等国家也收到了中国的援助。
〖叁〗、中国疫情派救援队去了伊朗、伊拉克、意大利和巴基斯坦这四个国家。具体情况如下:伊朗:中国向伊朗派遣了医疗救援队,并由上海对口援助。伊拉克:中国向伊拉克派遣了医疗救援队,并由广东对口援助。
〖肆〗、塞尔维亚是典型代表。在历史上,两国就有着传统友谊,在世界事务中相互支持。面对困难时,双方更是携手共进。疫情期间,中国第一时间向塞尔维亚伸出援手,派遣医疗专家组、援助抗疫物资。塞尔维亚总统武契奇多次表达对中国的感谢与友好,两国在基础设施建设等领域也有诸多合作。匈牙利同样如此。
〖伍〗、中国已经向83个国家和世界组织提供了疫情援助,具体包括医疗物资援助和医疗技术援助。医疗物资援助: 中国政府已经向多个疫情严重的国家提供了包括检测试剂、口罩、防护服、隔离眼罩、额温枪、医用手套鞋套以及呼吸机等在内的医疗物资。
〖陆〗、伊朗是疫情严重的国家之一,许多中国公民在伊朗遭遇困境。中国外交部迅速决策,组织多架专机赴伊朗,成功撤离了约2000名中国公民。这次撤侨行动不仅顺利完成,还获得了伊朗政府和民众的肯定与赞誉。 意大利是欧洲疫情的重灾区,当地封锁措施导致中国公民出行困难。

援助外国是收费还是不收支援别国抗疫基本是免费的
据了解,中国对其他国家的援助,基本上都是“捐赠”物资,这说明是不收费的。近来对超过百多个国家的支援,都是捐赠物资和医疗人员支援,所以基本上是免费的。而有些物资买卖方面的合作,这是按照正常的费用来交易,也算是一种贸易。
对必须援助的国家必须援助,这也关系到我国的外交,对那些占小便宜的国家买给他们,对我国不友好的或敌对的国家高价都不买给他,要不我们国家的财力也无法继续支持,这次的疫情看来短时间内是无法抗过去的。
中国抗疫援助的力度大大加强了全球抗疫的力量,为世界各国抗击疫情提供了有力的支持。 中国抗疫援助的经验和技术也为全球抗疫提供了重要的借鉴,帮助世界各国更好地应对疫情。 中国抗疫援助的物资也为全球抗疫提供了宝贵的支持,帮助世界各国更好地抗击疫情。

意大利网友刷屏感谢中国的援助,中国为何要援助意大利?
因为中国疫情爆发的时候,意大利也帮助了中国。滴水之恩当涌泉相报,现在国内疫情稳定了,当然得反过来帮助意大利人民共渡难关了。而且现在是地球村,没有一国能独善其身,只有大家齐心协力以战胜病毒为己任,才能实现共赢。
意大利在新冠状病毒疫情爆发之后,他们缺少很多的医疗设备,此时中国通过捐助,帮助了意大利,所以意大利的老百姓十分感激。
在意大利当地时间3月14日傍晚,为了表达对中国抗疫医疗专家组及所携带医疗物资驰援意大利的深深感激,罗马上空奏响了庄严的《义勇军进行曲》,即中国国歌。这一举动不仅彰显了意大利人民对中国的真挚感谢,也体现了在全球疫情肆虐的艰难时刻,不同国家之间能够团结一致、共同抗疫的温暖与力量。
意大利需要我们,中国为了对抗流行病毒,不惜派遣医疗队到意大利。中国和意大利的友好州和城市,以及一些企业,也向意大利提供支持和帮助。外交部发言人也在11月11日举行定期新闻发布会说,中国准备向意大利派遣医疗专家组,以帮助当地预防和管理传染病。通过这个形式,继续向需要支援的国家提供支援和支援。
新冠时期,援助湖北、意大利。这次新冠也同样,他也一样是会捐款的,一开始湖北严重的时候,他捐了给湖北;到现在,湖北明显已经没那么严重了,国家在援助意大利,并且意大利的伤亡着实惨重,他也跟着国家的脚步,又对意大利的疫情进行了捐助。
也会更偏向于中国一些。提高世界地位,增强话语权。

意大利外长感谢中国援助,此次疫情的援助对两国外交有何影响?
迪马约感谢中国的慰问和支持,并相信这充分体现了两国人民之间的传统友谊。迪马约说,意大利近来的疫情非常严重,意大利政府正在密切关注并学习中国在抗击该流行病方面的成功经验,并采取有效措施制止该流行病的传播。意大利方面面临医疗用品和设备短缺的问题,希望中方帮助解决紧急问题。
与中国:自1971年建交以来,两国高层互访频繁,合作领域广泛,包括文化、教育、经贸等。双方签订了文化教育合作协定,实现了互免签证,并联合发行了邮票。与意大利:圣马力诺与意大利有着传统的友谊,外交关系提升至大使级,双方在文化、科学和税收领域进行了合作。
月初,中国代表团取得四人会会议录,了解到日本声明内容,对于交还胶州湾有切实承诺,并明确规范经济特权范围。
比利时外交大臣德古赫特表示,比利时将向中方提供65万欧元紧急援助。法国外交部宣布将通过中国红十字会向灾区提供价值25万欧元的抗震救灾物资。希腊外长芭戈雅妮宣布,希腊政府决定向中国政府提供20万欧元紧急援助。
二)俄罗斯与中国的安全 横跨欧亚大陆的俄罗斯,从沙俄时期到至今,一直是中国北方最大的邻国和影响中国国家安全最重要的因素之一,从地缘政治上,中俄之间有漫长的边疆线,从综合国力上看,俄罗斯仍是世界性大国,并有可能再度成为“世界超级大国”,而复兴后的俄罗斯所奉行的对外战略是否会一如从前的咄咄通人。
因为中国不在七国集团里。七国集团成员国包括美国、英国、德国、法国、日本、意大利和加拿大。20世纪70年代,主要资本主义国家的经济形势一度恶化,接连发生的美元危机、石油危机、布雷顿森林体系瓦解和1973-75年的严重经济危机把西方国家弄得焦头烂额。

意大利紧急求助中国,当前中国对意大利究竟实施了哪些紧急援助
〖壹〗、意大利很早就在欧洲申请援助了,但是欧洲国家没一个帮助他们的,最后没办法找到了我们国家,而我们国家也是二话不说,就派出了一个医疗队和物资赶到了意大利,去帮助意大利解决新型冠状病毒的问题,这是我国继伊朗、伊拉克后的第三只世界救援队。
〖贰〗、意大利向欧盟求助,而欧盟决定让意大利封城,并且对他们也没有什么太想要负责的感觉。无奈之下的意大利只得向我国紧急求救,我国在接到求救之后并没有置之不理,而是总结出我们的物资以及医疗设备给他们送了过去,并且还组建了医疗队要过去帮助他们。
〖叁〗、覆盖广泛:意大利的医疗急救系统覆盖广泛,无论是突发性疾病还是工伤事故,一旦发生紧急情况,都可以获得救助。无差别救援:所有的外国人,即使没有合法有效的居留,都可以获得最基本的紧急医疗救援服务。且不用担心被上报至权力机构。
〖肆〗、118紧急呼叫号码在中国并不是有效的紧急服务电话,它在意大利才是紧急呼救号码。 在意大利,118是唯一用于医疗急救的电话号码,其功能与中国的大陆120类似,专为伤病急救服务,且拨打这个号码是免费的。
〖伍〗、在不同国家和地区,紧急电话的设置各不相同,但通常都设有报警、消防和医疗急救的服务。这些电话旨在帮助公众在遇到紧急情况时能够迅速获得援助,从而有效保护人民的生命和财产安全。
〖陆〗、“国宝”四川——意大利 截止近来,已经有西班牙、塞尔维亚、菲律宾、韩国、伊朗、巴基斯坦、挪威等等多国向我国提出各类援助,之所以纷纷向中国求助.主要有两个因素:一是中国近来的抗疫战争基本上取得了全面胜利,中国有丰富的抗疫经验和经历,可以供各国借鉴借鉴。

如何看待援助意大利专家回国,意大利疫情是否得到缓解?
它意味着意大利的检测能力,收治能力已经达到了饱和,意大利的实际新增人数要远远超过意大利检验出来的确诊人数。所以整个意大利的防疫形势不容乐观,甚至可以说已经到了最危险的时刻,希望意大利人能够重视疫情,千万不要再犯以前那样花样作死的低级错误,也希望上天能够保佑意大利,度过这个难关,能够让我国的优秀医护工作人员平平安安的一个不少地回到国内。
忧:第一,意大利新冠肺炎死亡率节节攀升,已经接近了12%;第二,意大利医疗资源不足的问题依旧没有得到解决;第三,意大利新冠肺炎疫情在其全国各地都已经大爆发,不仅仅局限于伦巴第与其周边地区。喜:意大利新冠肺炎新增确诊病例已经处于4000例-5000例区间,说明其封城措施起到了一定的作用,疫情开始放缓。
他们可以加入,临时解决意大利前线人员短缺的问题。即使这些新移民可能没有从事与新王冠直接相关的工作,也可以极大地缓解就业紧张的问题。面对记者的采访,这些学生非常乐观,并表示愿意去红色地带。红色区域表示感染区域。
中国一直在默默的为缓解控制世界疫情尽自己的一份力,不管是医疗队的援助还是物资保障,在4月末,意大利新闻发言人对中国为意大利疫情的帮助做了强烈的肯定,并且表示,因为中国的援助,意大利对新冠肺炎的控制已经进入了第二个阶段,由此可见得中国的医疗队做出的贡献是非常大的。
意大利宣布暂停阿斯利康疫苗后,抗焦虑药物销量大增的现象反映了公众对于疫苗安全性的担忧和对于心理健康需求的增加。为了缓解这种担忧情绪和提高公众的心理健康水平,政府和相关部门应加强信息公开和透明度、加强心理健康教育和支持以及推动疫苗接种工作的有序进行。
关于疫情援助意大利应该和疫情意大利向我国捐赠了吗的介绍到此就结束了,不知道你从中找到你需要的信息了吗 ?如果你还想了解更多这方面的信息,记得收藏关注本站。

还木有评论哦,快来抢沙发吧~