大家好,今天小编来为大家解答以下的问题,关于卫建委疫情公布,卫建委疫情发布这个很多人还不知道,现在让我们一起来看看吧!
中国疫情有人死亡吗
〖壹〗、综合不同渠道信息:新冠疫情在中国的死亡人数统计因统计方式和时间范围不同存在差异,主要集中在4,636人至约32万人区间。 官方累计报告数据国家卫健委统计:截止2023年初,累计新冠死亡病例约4,636人,此数据随疫情发展和统计调整可能变化。
〖贰〗、值得注意的是,2022年12月25日世卫公布的三年疫情死亡人数为6,584,104人,而2025年的数据较此前增长了约50万例,主要因疫情后期部分国家统计口径调整及数据补充。主要国家死亡情况美国:截至2025年2月8日,官方统计累计死亡1,220,168人,是全球死亡人数比较多的国家。
〖叁〗、与日本对比:日本近一个月死亡约1万人,中国人口是日本的11倍以上,且放开后首波冲击的死亡高峰更显著,9万的数据在比例上符合预期。与奥密克戎死亡率模型对比:若按0.1%死亡率计算,9万死亡对应约5900万确诊病例。
〖肆〗、三年疫情期间,我国官方口径统计新冠累计死亡约5万人。
〖伍〗、非典疫情导致的死亡人数为:中国内地349例,中国香港300例,中国台湾180例。中国内地:根据累计报告,非典型肺炎临床诊断病例中,有349例死亡。中国香港:在非典疫情中,香港地区有1755例病例,其中300人死亡。中国台湾:台湾地区非典病例为665例,死亡人数为180人。

上海抗疫|上海卫建委:新增阳性感染者处于高位波动状态,部分建设工地...
近来上海新增阳性感染者数量仍处于高位波动状态,部分建设工地、企业等聚集性疫情有所抬头,但疫情形势总体可控。新增阳性感染者数量及分布情况 4月23日,上海市新增1401例新冠肺炎本土确诊病例和19657例本土无症状感染者,新增阳性感染者数量较多,处于高位波动状态。
上海方舱医院平均住院时间正逐步缩短至一周左右,主要通过统一出舱标准、采用一致治疗原则及加快周转速度实现。统一方舱医院出舱标准上海依据《新型冠状病毒肺炎诊疗方案(试行第九版)的通知》,组织专家研究制订了方舱医院出舱标准,并要求所有方舱医院统一执行。

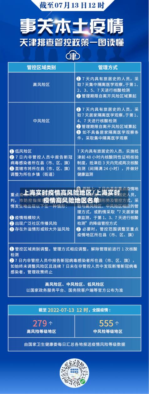
上海是否属于疫情中高风险地区?
低风险地区来沪规定:江西除上饶市有中风险地区外,全省无高风险地区,其他地区均为低风险地区。低风险地区来沪人员无需进行核酸检测,上海火车站、机场暂无查验核酸检测阴性证明的通知,也无需隔离。
最新进出上海规定如下:来返沪规定来沪前:提前了解入沪政策,注册“随申办”并在“来沪返沪人员服务”填报行程信息,提前做好核酸检测。关注上海本地宝,后台聊天对话框回复【填报】,可获取来沪返沪人员信息填报入口。
上海 对所有来自或途经国内疫情高风险地区的来沪返沪人员,一律实施14天集中隔离健康观察,实行2次新冠病毒核酸检测。对所有来自或途经国内疫情中风险地区的来沪返沪人员,一律实施14天严格的社区健康管理,实行2次新冠病毒核酸检测,非中高风险地区人员无需隔离。
松江区九里亭街道永辉超市沪亭北路店根据国务院联防联控机制要求及上海市疫情防控领导小组办公室研究决定,该超市因涉及疫情传播风险被划定为中风险地区,自2022年3月3日起生效。
以2021年2月19日至3月14日为例,上海市全部区域不属于疫情中高风险地区。依据上海市卫建委官方网站发布的消息显示,自2021年2月19日0时起,随着浦东新区高东镇新高苑一期小区由中风险地区调整为低风险地区以后,该市的全部区域至当前日期均为疫情低风险地区。

官宣!1月8日起取消入境人员隔离,“新冠肺炎”更名为“新冠感染”_百度...
“新冠肺炎”更名为“新型冠状病毒感染”。不再对新冠感染者实施隔离措施,不再判定密切接触者和划定高低风险区。来源:卫健委取消入境集中隔离 自2023年1月8日起,取消实施两年多的入境人员核酸检测和集中隔离措施。健康申报正常且海关口岸常规检疫无异常的入境人员,可进入社会面活动。
月8日起取消入境人员隔离,“新冠肺炎”更名为“新冠感染”。取消入境人员隔离 自2023年1月8日起,中国对新型冠状病毒感染实施“乙类乙管”,并据此优化中外人员往来管理,取消入境后全员核酸检测和集中隔离。
中国自2023年1月8日起取消入境后全员核酸检测和集中隔离,同时调整新冠病毒感染管理措施,并放开世界航班限制。
中国官宣取消入境集中隔离,世界机票搜索量飙升,这一政策调整标志着中国出入境管理迎来重大优化,世界旅行限制大幅放宽。

国家卫建委高级专家钟南山院士就新型冠状病毒肺炎发声(内含预防措施...
国家卫健委高级专家钟南山院士就新型冠状病毒肺炎发声,指出存在人传人现象,并给出预防措施,强调防治关键是防止出现超级传播者,建议春节期间做好防控,出现症状及时就医,正确佩戴口罩。 具体内容如下:钟南山院士对新型冠状病毒肺炎的核心观点存在人传人现象:新型冠状病毒肺炎存在人传人,同时医务人员也有传染,要提高警惕。
另外,据国家卫建委高级级别专家组成员,中国工程院李兰娟院士介绍,新冠病毒在干燥环境中只能存活48小时,而在空气中的存活时间更短。 所以,空旷环境下行驶,开外循环或开窗能最大限度的避免病毒留存在车内。 说到高效换气,车窗对角线打开(比如左前和右后)是比较高效的换气方法之一。
一位73岁的老人,也在除夕当天往返京杭。她,就是国家卫健委高级别专家组成员,浙江大学教授、传染病诊治国家重点实验室主任李兰娟院士。从疫情暴发初期到武汉解封,李兰娟院士三进武汉抗疫一线。73岁的她数度深入“红区”,直面病毒威胁,与疫魔顽强斗争,率领团队从死神手中抢回了多位危重症患者的生命。
命名:2020年2月7日,国家卫建委决定将新型冠状病毒感染的肺炎命名为新型冠状病毒肺炎,简称新冠肺炎。病原体:其病原体是一种先前未在人类当中出现的新型冠状病毒,即2019新型冠状病毒。该病毒在复制过程中可能会不断适应宿主而产生突变。
感谢大家聆听我对于卫建委疫情公布的经验分享介绍到此就结束了,希望我的知识可以帮到您。

还木有评论哦,快来抢沙发吧~